
绿维文旅:如何成功打造文旅地产?看这5家企业就够了!
面对新形势和房地产宏观调控政策,房地产企业必须尽快完成战略转型。而文旅地产是房地产企业转型的一个重要方向。数据显示,在百强房企中,已有大半都在布局文旅地产,有近十家成立了专门的文旅公司(或集团),其中不乏恒大、碧桂园、融创、保利等地产巨头。
那么,文旅地产如何发展?今天绿维文旅就为大家总结了当下五大企业探索文旅地产发展的成功案例,以供参考。
恒大集团
1、发展状况
——发展定位:
以民生地产为基础,文化旅游、健康养生为两翼,新能源汽车为龙头的世界500强企业集团。
——发展战略:
恒大二十多年历经七次重大战略决策,形成了科学、前瞻、有效的发展模式。2018年,公司开始实施“新恒大、新起点、新战略、新蓝图”重大战略决策。坚定不移地实施“规模+效益型”发展模式,坚定不移地实施低负债、低杠杆、低成本、高周转的“三低一高”经营模式。
——文旅康养核心业务及发展规模
文化旅游板块:恒大旅游全方位构建文化旅游综合体版图,着重打造填补世界空白的两大拳头产品“恒大童世界”和“恒大水世界”,同时,打造全球人向往的文化旅游胜地“中国海南海花岛”。
恒大童世界是专为2-15岁少年儿童打造的全室内、全天候、全季节的大型童话神话乐园,15个项目已布局完成,2021年起陆续开业;恒大水世界建设全球最大的全室内、全天候、全季节的大型温泉水乐园,未来2-3年布局20-30个;中国海南海花岛拥有童话世界、雪山王国、海洋乐园、植物奇珍馆及顶级酒店群等28大业态,2020年正式开业。
健康养生板块:恒大健康创新打造拳头产品恒大养生谷,搭建会员制平台,整合一流养老养生、健康管理、医疗保险等资源,为会员提供全方位全龄化养老养生健康服务。恒大养生谷已在全国布局21个,未来三年布局超50个并陆续开业;博鳌恒大国际医院已于2018年2月正式开业,提供国际顶级肿瘤专科医疗服务。

康益园(图片来源恒大健康官网)
2、企业核心竞争力
注重文旅康养多元化布局:在房企纷纷布局文旅市场的大趋势下,恒大推出文化旅游和健康养生的拳头产品,以优质的资源为依托抢占市场份额。在地产主业的基础上,恒大从文旅康养角度出发,布局多元化产品和业态,培育新的文旅经济增长极。
打造全龄化健康服务:恒大打造的恒大养生谷是国际领先的全龄化健康服务,打造“一家三代两居”健康养生新生活。首创了颐养、长乐、康益、亲子四大园,提供852类设施,867项全方位健康管理服务,覆盖从孕前、婴儿直到百岁老人的全生命周期,打造全龄化健康养生新生活。

亲子园(图片来源恒大健康官网)
拥有优质的健康养老资源:恒大养生谷采用“医联体”分级诊疗联动系统,该系统由博鳌恒大国际医院、全国三甲医院以及养生谷配备的恒和医院组成,并结合国际一流的养老院,为老人提供医养融合、专业护理、日间照料等养老服务。除此之外,恒大养生谷整合国内外优质保险资源,建立全年龄段高额保障体系,定制百岁以下老人专属保险,实现国内百家优秀三甲医院绿色服务通道。

长乐园(图片来源恒大健康官网)
3、成功经验
注重全方位整合康养资源,打造一站式服务
注重培育和输出企业文旅康养品牌
复星旅文
1、发展概况
——发展定位
全球家庭休闲度假的引领者
——发展战略
以“产业运营+战略投资”双轮驱动,围绕全球家庭的休闲度假需求,进行全产业链布局和全球化资源整合。兼顾内生增长和收购兼并,充分发挥复星的投资能力和产业营运能力,围绕休闲度假在全球持续进行价值投资和并购整合,智造全周期、全球化、全产业链的C2M旅游生态系统。
——核心业务及发展规模
复星旅文专注于旅游和商业领域,2018年在香港联交所主板上市(01992.HK),截至2018年12月31日,复星旅文总资产超过人民币295亿元。公司的核心业务为Club Med度假村运营,旅游目的地开发、运营及管理,提供基于不同度假场景的服务及解决方案三大类。

2、企业核心竞争力
有效精准的战略投资与并购:作为一个刚刚介入旅游产业的企业,复星旅文首先在方法上采用的是“投资并购”的途径,这是复星旅文实现规模迅速扩张与抢占市场快速布局的重要实施路径,是探索文旅康养产业实现从无到有到精战略跨度的有力保障。
创新的全球FOLIDAY生态系统:复星旅文的全球FOLIDAY生态系统提供旅游及休闲体验的全部阶段,专注于家庭,覆盖了从产品端到客户端的全产业链。以产业运营和战略投资双轮驱动,围绕全球家庭休闲度假需求进行全产业链布局和全球化资源整合。
产品创新避免IP同质化:复星旅文的产品力和品牌力、全球客户和会员系统、全球化的人力资源这三个方面是其核心,也是能使复星旅文的产品不同于其它产品的根本原因。如顺应亲子市场,创立了Club Med Joyview产品线;在不同季节推出不同的旅游产品,满足全球家庭度假需求。
3、成功经验
注重企业内外协同,重视优质资源与品牌
以市场为导向,深化文旅康养产品供给侧改革
伟光汇通
1、发展概况
——发展定位
中国文旅产业小镇运营商
——发展战略
第一,不断创新产品升级,完善产品链体系及标准化。针对不同城市量级,不同客群需求和古镇产品定位,分层级升级,打造整个产品链体系的标准化。第二,商旅运营要做实做优、做大做强。持续提高产品策划和业态定位、资源整合、优化管场和管店等方面的能力。第三,搭建并完善集团大运营体系,为投资、开发、运营和融资之间的衔接提供系统解决方案。第四,建立稳定安全的投融资体系,为项目的持续发展找到资金支持,建立起稳健的现金流体系。
——核心业务及发展规模
2018年,伟光汇通旗下在运营的小镇游客接待总量超过4100万人次。截至2018年底,伟光汇通旅业已开发并长期运营文旅古镇12个,正在开发建设和前期筹备的文旅产业小镇超过30个,遍布16个省、自治区、直辖市,有近4000家上下游商家和企业共同发展。伟光汇通在河北、四川、云南等多个省份均布局项目。
2、企业核心竞争力
成本控制能力强:伟光汇通的新建古镇以政府土地极低价为前提(一般不超过5万元),古建成本控制较好(5000元/平米以内),房价一般在8000元/平米-20000元/平米,是典型的政府支持下旅游带动房产的成功模式。
开放式古镇吸引客源:与乌镇和古北水镇完全不同,伟光汇通的古镇是开放式古镇,即古镇本身没有门票,人们可以自由进入古镇进行消费。这种形式的古镇能更好的获得游客参与,特别是本地游客和购房客,这是其消费与房产去化的主力军。
3、成功经验
注重运营能力提升
长隆集团
1、发展概况
——发展定位
广州长隆度假区——中国一站式综合性旅游度假区
珠海长隆度假区——海洋特色的综合主题旅游度假区
——发展战略
长隆集团坚持“高举高打,以世界眼光谋求企业自身发展”的经营战略。将“绿色发展”理念贯穿于整个集团发展建设之中,目的是打造“世界级旅游品牌”。秉承可持续发展的科学发展观,营造人与自然、动物与自然、人与动物“三位一体、和谐共处”的良好生态环境,最终实现社会效益与经济效益的和谐统一。

广州长隆度假区主题公园
——核心业务及发展规模
长隆度假区集主题公园、豪华酒店、商务会展、餐饮及娱乐休闲等营运于一体,旗下包含广州长隆度假区和珠海长隆度假区。国际主题公园行业机构主题休闲娱乐协会数据显示,2018年,长隆集团游客接待量为3401万人次,排名世界第六。长隆集团旗下拥有乐园、演艺、酒店三大板块业务资源。


2、企业核心竞争力
创新的营销手段:在营销上,与顶级媒体和顶级电视节目强强联手,极大地提升了长隆在主流媒体上的影响力。长隆集团积极尝试一些新的营销和传播手段,如文化营销、植入式营销、新闻营销、异业联盟、娱乐营销、新媒体营销等。长隆还自创IP,白虎、考拉、大熊猫等已成为代表长隆的符号元素,并通过影视作品推介、原创动漫IP结合主题公园和主题酒店建设等措施,将长隆旅游在元素IP上的积累和尝试推向了新的高度。
良好的财务管理能力:作为大型旅游企业集团,长隆集团在行业地位、经营模式和土地储备等方面具有显著优势,其资产质量良好,资产构成合理,收入规模大,整体盈利能力较强。2014年,长隆集团发行规模为32亿元的广州长隆主题公园入园凭证专项资产管理计划,这是民营主题公园在债券市场勇敢尝试,为民营旅游企业融资摸索出了新途径。
3、成功经验
注重产业链条搭建,推动产业平台协同创新
重视品牌推广,可采取开放式IP合作
宋城集团
1、发展状况
——发展定位
宋城集团,中国文化航母!
——发展战略
宋城集团以“演艺宋城,旅游宋城,国际宋城,科技宋城,IP宋城,网红宋城”为战略指引,坚持集中和差异化竞争战略,高举“演艺”旗帜,做能力圈范围内的事,强化“主题公园+文化演艺”发展模式,发挥创意力量,重视科技创新和内容创新,持续强化“演艺”核心竞争力。
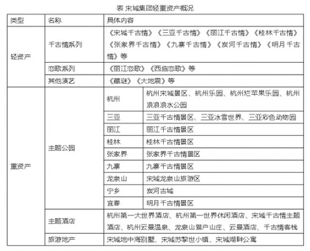
——核心业务及发展规模
宋城集团主业为文化演艺、旅游景区、娱乐综艺、主题酒店等,确立了“宋城”、“千古情”等品牌,产业链覆盖旅游休闲、现场娱乐、互联网娱乐,总资产超过700亿元。

2、企业核心竞争力
商业模式清晰:宋城集团以“主题公园+文化演艺”为主要模式,将重资产运营与轻资产输出相结合。其中,轻资产输出方面,以中国顶尖文化、旅游、演艺品牌,为政府、企业、景区、主题公园、演艺提供一揽子的解决方案与交钥匙工程,共享宋城品牌和专业优势,精准投资,提高效益,共同打造项目成为当地的文化地标。

杭州宋城
异地复制模式成熟:公司从项目的规划设计到剧目的创作编导都有标准化的模式,便于进行异地复制。目前公司的项目主要集中在一线旅游景区,依靠景区的客流给项目引流,实现白天游览景区,晚上观看演出。
项目投资回报率高:宋城项目整体投资小,爬坡期短,盈利能力强。公司项目相对主题公园占地面积小,建设和运营维护成本低。公司景区面积多在100亩左右,单个项目初始投资多为5亿元左右,一般不超过10亿。按照惯例,公司项目如果在上半年开业,会在当年实现盈利,下半年开业会在第二年实现盈利,盈利能力非常好。
3、成功经验
注重轻重资产结合,扩大轻资产项目输出
注重自主IP的培育,沉淀品牌优势
注重项目内容持续创新,发力市场营销
绿维文旅观点
绿维文旅林峰博士认为以文旅带动文旅康养体教等综合发展,有效结合地产业已经积累的企业资产规模、运作条件,带动消费产业升级,覆盖城镇化,城乡融合和乡村振兴,让他们成为更有价值的推手和重要主体,将成为中国社会经济发展的重要的领域。文旅产业地产对中国推动以第三产业消费引导的城镇化发展具有重大意义,是基于产业发展带动城镇化,实现全国全域土地覆盖下,生活质量升级、消费升级的重要抓手。
通过分析五类企业在文旅地产的成功案例,可以得出文旅地产成功的三大要领:
1、合理配置轻重资产
轻资产能够使企业避免陷入借钱、买地、卖楼的高负债发展模式;重资产之的拿地——开发——运营模式,通过住宅和商铺的销售,获得现金流平衡,最终目的是谋取持有型物业,并获得稳定的运营收入和长期增值收入。
2、重视培育运营能力
发展文旅康养要注重培育运营能力,要从消费群体需求出发,从业态经营创新出发,将标准化与个性化相结合,注重项目的营销推广与迭代更新,打造既能落地又有流量的文旅康养产品,以此避免配套的文旅康养地产出现溢价低、去化慢的问题。
3、注重整合品牌与IP
品牌和IP是文旅项目的发展核心之一。通过文化创意、科技创新更好的打造品牌旗下的IP生态,完成品牌与IP价值的共同增值,使品牌成为IP与科技融合的助推器,实现“1+1>2”的回报。与此同时,通过收购兼并已经成熟的品牌与IP,打通国内外市场,实现全球资源整合,提升文旅产品国内外竞争力。
推荐阅读
modigeliyana
973
0

